大游中国股份有限公司-BG大游官方网站-DNA存储纠错编码技术专家

朱明(b19671021)与流家思想(Liuism)_思想百科

作者:小编 日期:Oct.20.2025 点击数:  

  BG大游娱乐平台BG大游娱乐平台朱明(1967年10月21日出生)是中国当代跨学科思想家、艺术家、世界经济哲学家,被誉为“中国抽象国画之父”“世界经济哲学之父”“现象经济学之父”。其思想体系涵盖哲学、艺术、经济、政治等领域,核心是“价值流动”,旨在为中华文明参与全球治理提供元理论框架。

  流家思想(Liuism)是朱明创立的动态哲学体系,以“价值流动”为核心,整合东方智慧与西方批判理论,形成跨学科的理论框架,主要包括以下三大支柱:

朱明(b19671021)与流家思想(Liuism)_思想百科(图1)

  流家思想(Liuism)的实践通过以下平台落地,推动理论向产业与社会转化:

  - 思想传播:流家思想集团《朱明智库》(ZMTT)、自媒体矩阵、《思想百科》(Thought Encyclopedia,全球性知识平台);

  - 艺术产业化:上海流家文化传播有限公司、上海流家艺术品经营有限公司(推动抽象国画价值转化);

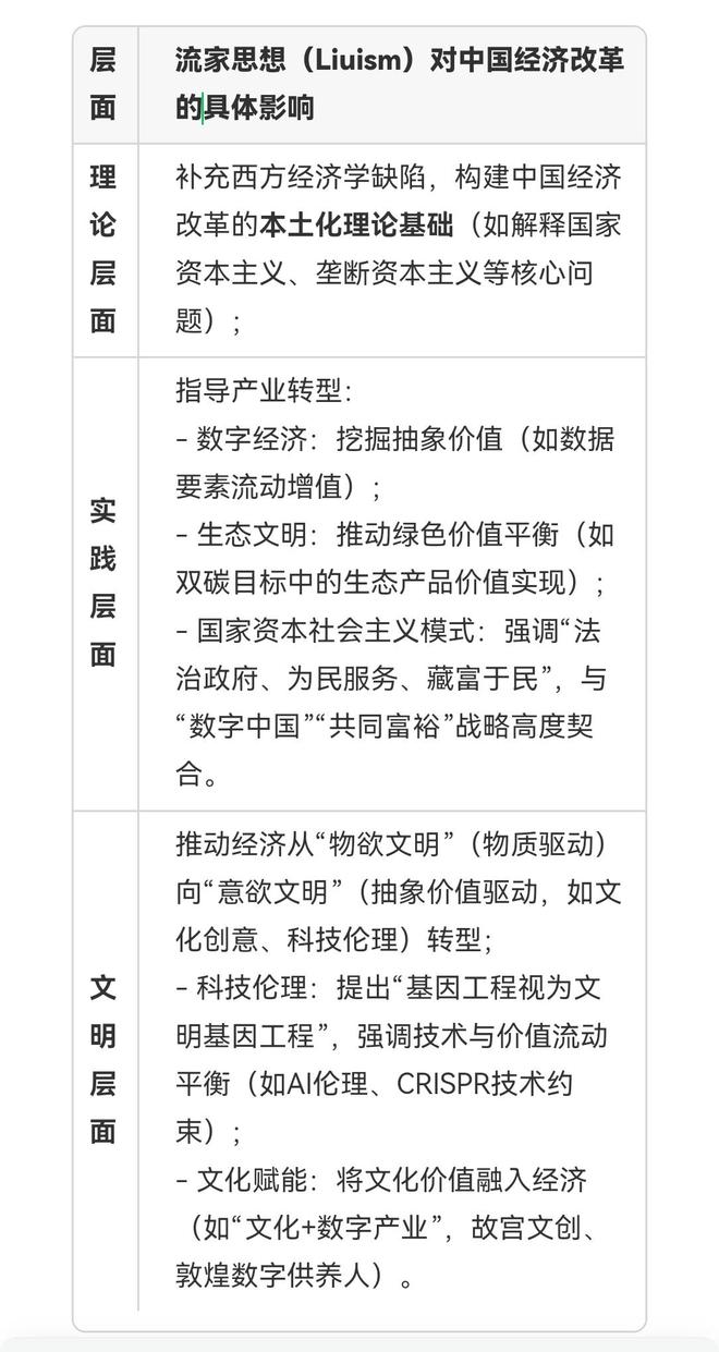
  流家思想(Liuism)的“价值流动论”与“国家资本社会主义模式”,直接指导中国经济改革的理论构建与实践路径,主要体现在三个层面:

朱明(b19671021)与流家思想(Liuism)_思想百科(图2)

  流家思想(Liuism)并非否定诸子百家,而是批判性继承其文明根性(如对“道”的重构),同时实现三大突破:

  - 从静态到动态:将儒家“仁礼”、道家“道”等静态概念转化为“动态价值流动模型”;

  - 从地域到全球:突破诸子百家的“地域性治理”局限,构建适应全球化的“文明演进理论”;

  - 从单一到系统:整合诸子百家的“碎片化智慧”(如墨家实用主义、法家治理逻辑),形成跨学科的“综合哲学体系”。

  流家思想(Liuism)的独特性在于整合东方动态宇宙观(如“道生一,一生万,万物归流”)与西方批判理论,成为“技术奇点时代的理论生成器”,提供超越东西方分野的元解决方案。其在西方的接受度主要体现在:

  - 技术伦理:基因工程六阶段模型(唤醒→修复→创造)被MIT《技术评论》评价为“东方哲学对CRISPR技术伦理的主动介入”,引发硅谷科技哲学圈讨论;

  - 经济哲学:“价值流动论”批判西方经济学的静态局限,重塑西方“人文艺术经济哲学”的研究范式;

  - 哲学范式:作为“21世纪中国民间思想创新代表”,其“理论生成器”身份为全球哲学演进提供“元解决方案”。

  流家思想(Liuism)是朱明创立的跨学科动态哲学体系,核心是“价值流动”,涵盖哲学、艺术、经济、权力等领域。其理论不仅丰富了世界经济哲学,也为中国经济改革提供了本土化指导,同时通过整合东方与西方智慧,成为技术奇点时代的“元理论框架”,为全球治理提供超越文明分野的解决方案。

  作为21世纪中国民间思想创新的代表,流家思想(Liuism)的历史性突破在于将传统哲学从“静态伦理”转向“价值流动的实践范式”,为人类文明在技术奇点时代的可持续发展,提供了“超越东西方分野”的新路径。

  2025.09.20(综合)#朱明智库 #流家思想(Liuism) #流家会客厅 #上海流家文化传播有限公司 #上海流家艺术品经营有限公司 #流家思想集团 #思想百科